|
Storm: 10L
D-PRINT HISTORY FILE for 2025_10L
| Date | Time | MSLP | Vmax (30th-70th percentile average) | Vmax 25th percentile | Vmax 75th percentile | Image |
| 20251012 | 0500 UTC | 1003 hPa | 38 kts | 33 kts | 43 kts |  |
| 20251012 | 0400 UTC | 1003 hPa | 33 kts | 29 kts | 37 kts |  |
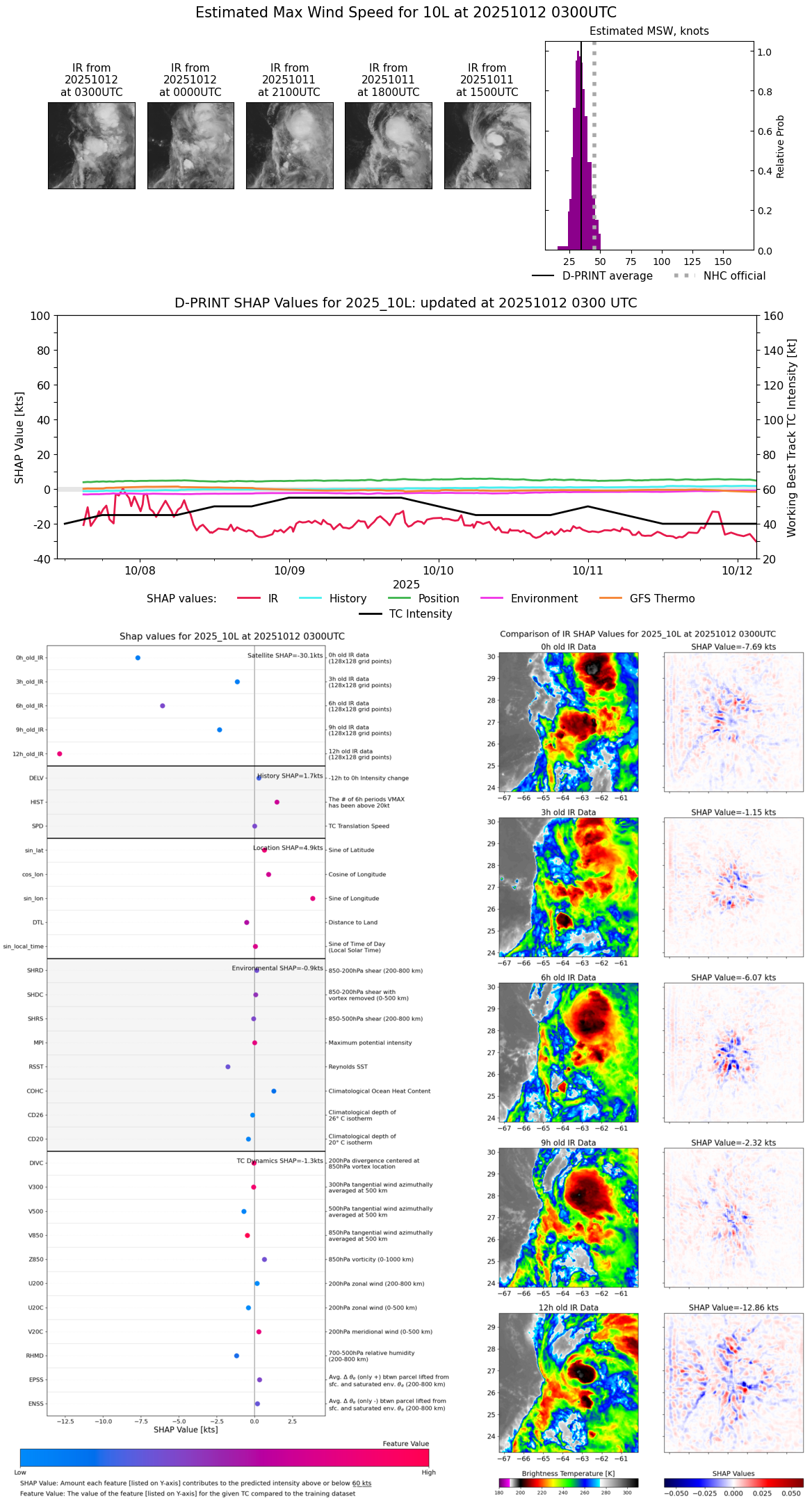
| 20251012 | 0300 UTC | 1003 hPa | 34 kts | 31 kts | 39 kts |  |
| 20251012 | 0200 UTC | 1003 hPa | 39 kts | 34 kts | 45 kts |  |
| 20251012 | 0100 UTC | 1002 hPa | 38 kts | 33 kts | 44 kts |  |
| 20251012 | 0000 UTC | 1001 hPa | 39 kts | 34 kts | 45 kts |  |
| 20251011 | 2300 UTC | 1002 hPa | 40 kts | 35 kts | 46 kts |  |
| 20251011 | 2200 UTC | 1002 hPa | 39 kts | 34 kts | 45 kts |  |
| 20251011 | 2100 UTC | NaN hPa | 52 kts | 46 kts | 58 kts |  |
| 20251011 | 2000 UTC | 998 hPa | 53 kts | 47 kts | 59 kts |  |
| 20251011 | 1840 UTC | 1002 hPa | 43 kts | 38 kts | 48 kts |  |
| 20251011 | 1810 UTC | 1000 hPa | 43 kts | 38 kts | 49 kts |  |
| 20251011 | 1740 UTC | 1000 hPa | 41 kts | 36 kts | 46 kts |  |
| 20251011 | 1730 UTC | 1001 hPa | 40 kts | 35 kts | 45 kts |  |
| 20251011 | 1710 UTC | 1001 hPa | 40 kts | 36 kts | 45 kts |  |
| 20251011 | 1610 UTC | 1003 hPa | 41 kts | 36 kts | 46 kts |  |
| 20251011 | 1540 UTC | 1003 hPa | 39 kts | 34 kts | 44 kts |  |
| 20251011 | 1510 UTC | 1004 hPa | 38 kts | 33 kts | 43 kts |  |
| 20251011 | 1440 UTC | 1003 hPa | 38 kts | 33 kts | 42 kts |  |
| 20251011 | 1410 UTC | 1004 hPa | 37 kts | 33 kts | 42 kts |  |
| 20251011 | 1340 UTC | 1004 hPa | 38 kts | 33 kts | 43 kts |  |
| 20251011 | 1310 UTC | 1003 hPa | 38 kts | 33 kts | 44 kts |  |
| 20251011 | 1240 UTC | 1004 hPa | 38 kts | 33 kts | 44 kts |  |
| 20251011 | 1210 UTC | 1005 hPa | 38 kts | 34 kts | 44 kts |  |
| 20251011 | 1140 UTC | 1005 hPa | 39 kts | 35 kts | 44 kts |  |
| 20251011 | 1130 UTC | 1006 hPa | 40 kts | 35 kts | 45 kts |  |
| 20251011 | 1110 UTC | 1005 hPa | 40 kts | 35 kts | 45 kts |  |
| 20251011 | 1010 UTC | 1004 hPa | 38 kts | 33 kts | 43 kts |  |
| 20251011 | 0940 UTC | 1004 hPa | 37 kts | 33 kts | 42 kts |  |
| 20251011 | 0910 UTC | 1004 hPa | 37 kts | 33 kts | 42 kts |  |
| 20251011 | 0840 UTC | 1004 hPa | 37 kts | 33 kts | 42 kts |  |
| 20251011 | 0810 UTC | 1004 hPa | 39 kts | 35 kts | 44 kts |  |
| 20251011 | 0740 UTC | 1005 hPa | 37 kts | 33 kts | 42 kts |  |
| 20251011 | 0710 UTC | 1005 hPa | 38 kts | 33 kts | 42 kts |  |
| 20251011 | 0640 UTC | 1004 hPa | 40 kts | 36 kts | 45 kts |  |
| 20251011 | 0610 UTC | 1004 hPa | 40 kts | 36 kts | 45 kts |  |
| 20251011 | 0540 UTC | 1003 hPa | 40 kts | 36 kts | 45 kts |  |
| 20251011 | 0530 UTC | 1002 hPa | 41 kts | 37 kts | 46 kts |  |
| 20251011 | 0510 UTC | 1003 hPa | 39 kts | 35 kts | 44 kts |  |
| 20251011 | 0410 UTC | 1004 hPa | 40 kts | 36 kts | 45 kts |  |
| 20251011 | 0340 UTC | 1003 hPa | 39 kts | 35 kts | 44 kts |  |
| 20251011 | 0310 UTC | 1003 hPa | 39 kts | 35 kts | 44 kts |  |
| 20251011 | 0240 UTC | 1003 hPa | 39 kts | 35 kts | 44 kts |  |
| 20251011 | 0210 UTC | 1003 hPa | 39 kts | 35 kts | 43 kts |  |
| 20251011 | 0140 UTC | 1004 hPa | 38 kts | 34 kts | 43 kts |  |
| 20251011 | 0110 UTC | 1004 hPa | 39 kts | 35 kts | 43 kts |  |
| 20251011 | 0040 UTC | 1004 hPa | 39 kts | 35 kts | 43 kts |  |
| 20251011 | 0030 UTC | 1004 hPa | 39 kts | 34 kts | 43 kts |  |
| 20251011 | 0010 UTC | 1004 hPa | 39 kts | 34 kts | 44 kts |  |
| 20251010 | 2310 UTC | 1004 hPa | 40 kts | 36 kts | 45 kts |  |
| 20251010 | 2240 UTC | 1003 hPa | 42 kts | 37 kts | 47 kts |  |
| 20251010 | 2210 UTC | 1003 hPa | 41 kts | 36 kts | 46 kts |  |
| 20251010 | 2140 UTC | 1004 hPa | 43 kts | 38 kts | 48 kts |  |
| 20251010 | 2110 UTC | 1004 hPa | 40 kts | 35 kts | 45 kts |  |
| 20251010 | 2040 UTC | 1004 hPa | 40 kts | 35 kts | 45 kts |  |
| 20251010 | 2010 UTC | 1004 hPa | 39 kts | 35 kts | 44 kts |  |
| 20251010 | 1940 UTC | 1003 hPa | 41 kts | 36 kts | 45 kts |  |
| 20251010 | 1910 UTC | 1004 hPa | 38 kts | 34 kts | 43 kts |  |
| 20251010 | 1840 UTC | 1005 hPa | 38 kts | 33 kts | 42 kts |  |
| 20251010 | 1810 UTC | 1007 hPa | 39 kts | 35 kts | 44 kts |  |
| 20251010 | 1750 UTC | 1008 hPa | 38 kts | 34 kts | 43 kts |  |
| 20251010 | 1730 UTC | 1007 hPa | 38 kts | 34 kts | 42 kts |  |
| 20251010 | 1720 UTC | 1008 hPa | 39 kts | 35 kts | 43 kts |  |
| 20251010 | 1620 UTC | 1008 hPa | 36 kts | 32 kts | 39 kts |  |
| 20251010 | 1540 UTC | 1007 hPa | 35 kts | 31 kts | 39 kts |  |
| 20251010 | 1510 UTC | 1008 hPa | 36 kts | 32 kts | 40 kts |  |
| 20251010 | 1440 UTC | 1007 hPa | 37 kts | 33 kts | 42 kts |  |
| 20251010 | 1410 UTC | 1007 hPa | 38 kts | 34 kts | 42 kts |  |
| 20251010 | 1340 UTC | 1007 hPa | 39 kts | 35 kts | 44 kts |  |
| 20251010 | 1310 UTC | 1007 hPa | 38 kts | 34 kts | 43 kts |  |
| 20251010 | 1250 UTC | 1006 hPa | 39 kts | 35 kts | 44 kts |  |
| 20251010 | 1210 UTC | 1006 hPa | 39 kts | 35 kts | 44 kts |  |
| 20251010 | 1140 UTC | 1007 hPa | 39 kts | 35 kts | 44 kts |  |
| 20251010 | 1130 UTC | 1006 hPa | 40 kts | 36 kts | 45 kts |  |
| 20251010 | 1110 UTC | 1006 hPa | 38 kts | 34 kts | 42 kts |  |
| 20251010 | 1010 UTC | 1007 hPa | 38 kts | 34 kts | 43 kts |  |
| 20251010 | 0940 UTC | 1005 hPa | 41 kts | 36 kts | 46 kts |  |
| 20251010 | 0910 UTC | 1004 hPa | 39 kts | 35 kts | 44 kts |  |
| 20251010 | 0840 UTC | 1004 hPa | 41 kts | 36 kts | 47 kts |  |
| 20251010 | 0810 UTC | 1004 hPa | 44 kts | 39 kts | 50 kts |  |
| 20251010 | 0740 UTC | 1003 hPa | 44 kts | 39 kts | 49 kts |  |
| 20251010 | 0710 UTC | 1003 hPa | 43 kts | 38 kts | 48 kts |  |
| 20251010 | 0640 UTC | 1001 hPa | 44 kts | 39 kts | 49 kts |  |
| 20251010 | 0610 UTC | 1001 hPa | 44 kts | 39 kts | 50 kts |  |
| 20251010 | 0540 UTC | 1003 hPa | 41 kts | 36 kts | 46 kts |  |
| 20251010 | 0530 UTC | 1003 hPa | 43 kts | 38 kts | 48 kts |  |
| 20251010 | 0510 UTC | 1002 hPa | 42 kts | 37 kts | 47 kts |  |
| 20251010 | 0410 UTC | 1002 hPa | 42 kts | 37 kts | 48 kts |  |
| 20251010 | 0340 UTC | 1003 hPa | 48 kts | 43 kts | 54 kts |  |
| 20251010 | 0310 UTC | 1003 hPa | 45 kts | 40 kts | 51 kts |  |
| 20251010 | 0240 UTC | 1002 hPa | 45 kts | 39 kts | 50 kts |  |
| 20251010 | 0210 UTC | 1003 hPa | 45 kts | 40 kts | 51 kts |  |
| 20251010 | 0140 UTC | 1003 hPa | 46 kts | 40 kts | 51 kts |  |
| 20251010 | 0110 UTC | 1004 hPa | 46 kts | 41 kts | 51 kts |  |
| 20251010 | 0040 UTC | 1003 hPa | 46 kts | 40 kts | 51 kts |  |
| 20251010 | 0030 UTC | 1003 hPa | 46 kts | 41 kts | 52 kts |  |
| 20251010 | 0010 UTC | 1003 hPa | 46 kts | 41 kts | 51 kts |  |
| 20251009 | 2310 UTC | 1003 hPa | 46 kts | 41 kts | 50 kts |  |
| 20251009 | 2240 UTC | 1004 hPa | 45 kts | 40 kts | 50 kts |  |
| 20251009 | 2210 UTC | 1005 hPa | 45 kts | 40 kts | 50 kts |  |
| 20251009 | 2140 UTC | 1005 hPa | 42 kts | 37 kts | 47 kts |  |
| 20251009 | 2120 UTC | 1005 hPa | 43 kts | 38 kts | 48 kts |  |
| 20251009 | 2040 UTC | 1005 hPa | 44 kts | 39 kts | 49 kts |  |
| 20251009 | 2010 UTC | 1005 hPa | 43 kts | 38 kts | 48 kts |  |
| 20251009 | 1940 UTC | 1004 hPa | 41 kts | 36 kts | 46 kts |  |
| 20251009 | 1910 UTC | 1004 hPa | 40 kts | 35 kts | 45 kts |  |
| 20251009 | 1840 UTC | 1003 hPa | 43 kts | 37 kts | 48 kts |  |
| 20251009 | 1820 UTC | 1003 hPa | 49 kts | 44 kts | 55 kts |  |
| 20251009 | 1740 UTC | 1001 hPa | 48 kts | 42 kts | 53 kts |  |
| 20251009 | 1730 UTC | 1002 hPa | 48 kts | 42 kts | 53 kts |  |
| 20251009 | 1710 UTC | 1003 hPa | 47 kts | 42 kts | 53 kts |  |
| 20251009 | 1610 UTC | 1005 hPa | 41 kts | 36 kts | 45 kts |  |
| 20251009 | 1540 UTC | 1003 hPa | 43 kts | 38 kts | 48 kts |  |
| 20251009 | 1510 UTC | 1004 hPa | 45 kts | 40 kts | 50 kts |  |
| 20251009 | 1440 UTC | 1003 hPa | 46 kts | 41 kts | 51 kts |  |
| 20251009 | 1410 UTC | 1003 hPa | 45 kts | 41 kts | 50 kts |  |
| 20251009 | 1340 UTC | 1005 hPa | 43 kts | 38 kts | 48 kts |  |
| 20251009 | 1310 UTC | 1006 hPa | 41 kts | 37 kts | 46 kts |  |
| 20251009 | 1240 UTC | 1005 hPa | 39 kts | 35 kts | 44 kts |  |
| 20251009 | 1210 UTC | 1004 hPa | 43 kts | 38 kts | 48 kts |  |
| 20251009 | 1140 UTC | 1004 hPa | 43 kts | 38 kts | 48 kts |  |
| 20251009 | 1130 UTC | 1004 hPa | 43 kts | 38 kts | 48 kts |  |
| 20251009 | 1110 UTC | 1003 hPa | 44 kts | 39 kts | 48 kts |  |
| 20251009 | 1010 UTC | 1004 hPa | 40 kts | 35 kts | 44 kts |  |
| 20251009 | 0940 UTC | 1004 hPa | 39 kts | 34 kts | 43 kts |  |
| 20251009 | 0910 UTC | 1003 hPa | 39 kts | 35 kts | 44 kts |  |
| 20251009 | 0840 UTC | 1003 hPa | 39 kts | 35 kts | 43 kts |  |
| 20251009 | 0810 UTC | 1003 hPa | 41 kts | 37 kts | 46 kts |  |
| 20251009 | 0740 UTC | 1004 hPa | 40 kts | 36 kts | 44 kts |  |
| 20251009 | 0710 UTC | 1004 hPa | 38 kts | 34 kts | 42 kts |  |
| 20251009 | 0640 UTC | 1003 hPa | 41 kts | 36 kts | 46 kts |  |
| 20251009 | 0610 UTC | 1001 hPa | 41 kts | 37 kts | 46 kts |  |
| 20251009 | 0540 UTC | 1001 hPa | 43 kts | 38 kts | 48 kts |  |
| 20251009 | 0530 UTC | 1001 hPa | 43 kts | 39 kts | 48 kts |  |
| 20251009 | 0510 UTC | 1001 hPa | 41 kts | 37 kts | 46 kts |  |
| 20251009 | 0410 UTC | 1001 hPa | 43 kts | 39 kts | 48 kts |  |
| 20251009 | 0340 UTC | 1001 hPa | 42 kts | 37 kts | 47 kts |  |
| 20251009 | 0310 UTC | 1001 hPa | 43 kts | 39 kts | 48 kts |  |
| 20251009 | 0240 UTC | 1002 hPa | 43 kts | 38 kts | 47 kts |  |
| 20251009 | 0210 UTC | 1002 hPa | 42 kts | 38 kts | 47 kts |  |
| 20251009 | 0140 UTC | 1001 hPa | 43 kts | 39 kts | 47 kts |  |
| 20251009 | 0110 UTC | 1002 hPa | 42 kts | 37 kts | 46 kts |  |
| 20251009 | 0040 UTC | 1002 hPa | 37 kts | 33 kts | 41 kts |  |
| 20251009 | 0030 UTC | 1002 hPa | 39 kts | 35 kts | 44 kts |  |
| 20251009 | 0010 UTC | 1002 hPa | 40 kts | 35 kts | 44 kts |  |
| 20251008 | 2310 UTC | 1003 hPa | 36 kts | 33 kts | 41 kts |  |
| 20251008 | 2240 UTC | 1002 hPa | 38 kts | 34 kts | 43 kts |  |
| 20251008 | 2210 UTC | 1002 hPa | 37 kts | 33 kts | 42 kts |  |
| 20251008 | 2140 UTC | 1003 hPa | 38 kts | 34 kts | 42 kts |  |
| 20251008 | 2120 UTC | 1003 hPa | 36 kts | 32 kts | 40 kts |  |
| 20251008 | 2040 UTC | 1003 hPa | 35 kts | 31 kts | 39 kts |  |
| 20251008 | 2010 UTC | 1003 hPa | 34 kts | 31 kts | 39 kts |  |
| 20251008 | 1940 UTC | 1003 hPa | 34 kts | 30 kts | 38 kts |  |
| 20251008 | 1910 UTC | 1002 hPa | 34 kts | 30 kts | 38 kts |  |
| 20251008 | 1840 UTC | 1003 hPa | 35 kts | 31 kts | 39 kts |  |
| 20251008 | 1810 UTC | 1005 hPa | 38 kts | 33 kts | 42 kts |  |
| 20251008 | 1740 UTC | 1005 hPa | 38 kts | 34 kts | 43 kts |  |
| 20251008 | 1730 UTC | 1005 hPa | 38 kts | 34 kts | 43 kts |  |
| 20251008 | 1710 UTC | 1005 hPa | 37 kts | 33 kts | 42 kts |  |
| 20251008 | 1610 UTC | 1005 hPa | 39 kts | 35 kts | 44 kts |  |
| 20251008 | 1540 UTC | 1006 hPa | 40 kts | 35 kts | 45 kts |  |
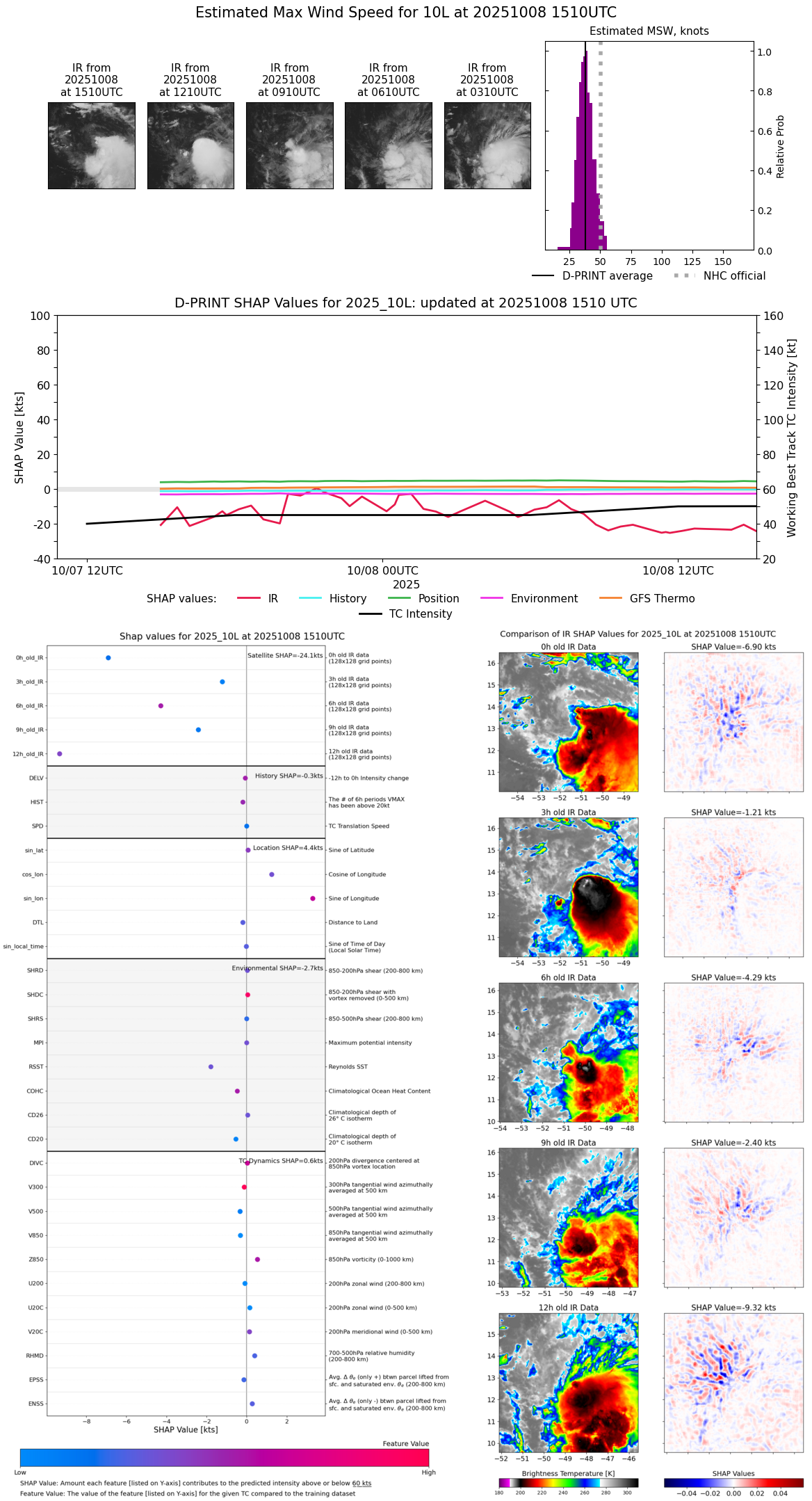
| 20251008 | 1510 UTC | 1006 hPa | 38 kts | 34 kts | 42 kts |  |
| 20251008 | 1440 UTC | 1006 hPa | 42 kts | 37 kts | 47 kts |  |
| 20251008 | 1410 UTC | 1006 hPa | 39 kts | 34 kts | 43 kts |  |
| 20251008 | 1340 UTC | 1005 hPa | 39 kts | 34 kts | 44 kts |  |
| 20251008 | 1310 UTC | 1005 hPa | 39 kts | 35 kts | 44 kts |  |
| 20251008 | 1240 UTC | 1004 hPa | 39 kts | 35 kts | 44 kts |  |
| 20251008 | 1210 UTC | 1005 hPa | 38 kts | 33 kts | 43 kts |  |
| 20251008 | 1140 UTC | 1005 hPa | 37 kts | 32 kts | 42 kts |  |
| 20251008 | 1130 UTC | 1005 hPa | 37 kts | 33 kts | 42 kts |  |
| 20251008 | 1120 UTC | 1005 hPa | 37 kts | 32 kts | 42 kts |  |
| 20251008 | 1010 UTC | 1003 hPa | 42 kts | 37 kts | 47 kts |  |
| 20251008 | 0940 UTC | 1003 hPa | 41 kts | 36 kts | 46 kts |  |
| 20251008 | 0910 UTC | 1003 hPa | 38 kts | 34 kts | 44 kts |  |
| 20251008 | 0840 UTC | 1002 hPa | 42 kts | 37 kts | 47 kts |  |
| 20251008 | 0810 UTC | 1001 hPa | 48 kts | 43 kts | 54 kts |  |
| 20251008 | 0740 UTC | 999 hPa | 51 kts | 45 kts | 57 kts |  |
| 20251008 | 0710 UTC | 1000 hPa | 56 kts | 50 kts | 62 kts |  |
| 20251008 | 0640 UTC | 1000 hPa | 52 kts | 46 kts | 58 kts |  |
| 20251008 | 0610 UTC | 1002 hPa | 51 kts | 45 kts | 57 kts |  |
| 20251008 | 0540 UTC | 1003 hPa | 47 kts | 42 kts | 53 kts |  |
| 20251008 | 0530 UTC | 1002 hPa | 46 kts | 41 kts | 52 kts |  |
| 20251008 | 0510 UTC | 1001 hPa | 49 kts | 43 kts | 56 kts |  |
| 20251008 | 0410 UTC | 1000 hPa | 56 kts | 49 kts | 62 kts |  |
| 20251008 | 0340 UTC | 1003 hPa | 53 kts | 46 kts | 60 kts |  |
| 20251008 | 0310 UTC | 1003 hPa | 49 kts | 43 kts | 56 kts |  |
| 20251008 | 0240 UTC | 1002 hPa | 46 kts | 40 kts | 53 kts |  |
| 20251008 | 0210 UTC | 1001 hPa | 49 kts | 43 kts | 56 kts |  |
| 20251008 | 0140 UTC | 1002 hPa | 51 kts | 45 kts | 57 kts |  |
| 20251008 | 0110 UTC | 998 hPa | 59 kts | 53 kts | 67 kts |  |
| 20251008 | 0040 UTC | 992 hPa | 59 kts | 52 kts | 66 kts |  |
| 20251008 | 0030 UTC | 993 hPa | 53 kts | 47 kts | 60 kts |  |
| 20251008 | 0010 UTC | 995 hPa | 49 kts | 42 kts | 56 kts |  |
| 20251007 | 1200 UTC | NaN hPa | 26 kts | 23 kts | 29 kts |  |
| 20251007 | 0900 UTC | NaN hPa | 32 kts | 28 kts | 37 kts |  |
| 20251007 | 0600 UTC | NaN hPa | 26 kts | 23 kts | 30 kts |  |
| 20251007 | 0300 UTC | NaN hPa | 25 kts | 22 kts | 28 kts |  |
| 20251007 | 0000 UTC | NaN hPa | 23 kts | 21 kts | 26 kts |  |
| 20251007 | 2310 UTC | 992 hPa | 57 kts | 50 kts | 65 kts |  |
| 20251007 | 2240 UTC | 996 hPa | 52 kts | 45 kts | 60 kts |  |
| 20251007 | 2220 UTC | 1000 hPa | 56 kts | 50 kts | 64 kts |  |
| 20251007 | 2140 UTC | 994 hPa | 60 kts | 53 kts | 67 kts |  |
| 20251007 | 2120 UTC | 994 hPa | 62 kts | 55 kts | 70 kts |  |
| 20251007 | 2040 UTC | 998 hPa | 58 kts | 51 kts | 65 kts |  |
| 20251007 | 2010 UTC | 1001 hPa | 59 kts | 52 kts | 66 kts |  |
| 20251007 | 1950 UTC | 1002 hPa | 41 kts | 35 kts | 48 kts |  |
| 20251007 | 1910 UTC | 1001 hPa | 44 kts | 38 kts | 50 kts |  |
| 20251007 | 1840 UTC | 1001 hPa | 51 kts | 45 kts | 58 kts |  |
| 20251007 | 1810 UTC | 999 hPa | 49 kts | 43 kts | 55 kts |  |
| 20251007 | 1740 UTC | 1000 hPa | 45 kts | 40 kts | 51 kts |  |
| 20251007 | 1730 UTC | 1001 hPa | 47 kts | 42 kts | 53 kts |  |
| 20251007 | 1710 UTC | 999 hPa | 44 kts | 39 kts | 50 kts |  |
| 20251007 | 1610 UTC | 1000 hPa | 39 kts | 34 kts | 44 kts |  |
| 20251007 | 1540 UTC | 999 hPa | 49 kts | 44 kts | 55 kts |  |
| 20251007 | 1500 UTC | 1003 hPa | 39 kts | 34 kts | 44 kts |  |
| 20251006 | 2100 UTC | NaN hPa | 26 kts | 23 kts | 29 kts |  |
| 20251006 | 1800 UTC | NaN hPa | 24 kts | 21 kts | 26 kts |  |
| 20251006 | 1500 UTC | NaN hPa | 24 kts | 21 kts | 26 kts |  |
| 20251006 | 1200 UTC | NaN hPa | 23 kts | 20 kts | 26 kts |  |
| 20251006 | 0900 UTC | NaN hPa | 23 kts | 20 kts | 25 kts |  |
| 20251006 | 0600 UTC | NaN hPa | 24 kts | 22 kts | 27 kts |  |
| 20251006 | 0300 UTC | NaN hPa | 26 kts | 23 kts | 29 kts |  |
| 20251006 | 0000 UTC | NaN hPa | 26 kts | 23 kts | 29 kts |  |
| 20251005 | 2100 UTC | NaN hPa | 24 kts | 21 kts | 27 kts |  |
| 20251005 | 1800 UTC | NaN hPa | 23 kts | 20 kts | 26 kts |  |
| 20251005 | 1500 UTC | NaN hPa | 23 kts | 20 kts | 25 kts |  |
| 20251005 | 1200 UTC | NaN hPa | 27 kts | 24 kts | 31 kts |  |
| 20251005 | 0900 UTC | NaN hPa | 27 kts | 24 kts | 30 kts |  |
| 20251005 | 0600 UTC | NaN hPa | 25 kts | 23 kts | 28 kts |  |
| 20251005 | 0300 UTC | NaN hPa | 27 kts | 24 kts | 31 kts |  |
|