|
Storm: 26S
D-PRINT HISTORY FILE for 2025_26S
| Date | Time | MSLP | Vmax (30th-70th percentile average) | Vmax 25th percentile | Vmax 75th percentile | Image |
| 20250325 | 1500 UTC | 1000 hPa | 28 kts | 25 kts | 32 kts |  |
| 20250325 | 1400 UTC | 1000 hPa | 28 kts | 26 kts | 32 kts |  |
| 20250325 | 1300 UTC | 1000 hPa | 28 kts | 25 kts | 32 kts |  |
| 20250325 | 1200 UTC | 1001 hPa | 29 kts | 26 kts | 32 kts |  |
| 20250325 | 1100 UTC | 1000 hPa | 30 kts | 27 kts | 35 kts |  |
| 20250325 | 1000 UTC | 1000 hPa | 30 kts | 27 kts | 34 kts |  |
| 20250325 | 0900 UTC | 999 hPa | 30 kts | 27 kts | 34 kts |  |
| 20250325 | 0800 UTC | 999 hPa | 29 kts | 26 kts | 32 kts |  |
| 20250325 | 0700 UTC | 999 hPa | 31 kts | 27 kts | 35 kts |  |
| 20250325 | 0600 UTC | 999 hPa | 32 kts | 28 kts | 37 kts |  |
| 20250325 | 0500 UTC | 996 hPa | 32 kts | 28 kts | 36 kts |  |
| 20250325 | 0400 UTC | 995 hPa | 31 kts | 27 kts | 36 kts |  |
| 20250325 | 0300 UTC | 996 hPa | 31 kts | 26 kts | 36 kts |  |
| 20250325 | 0200 UTC | 998 hPa | 31 kts | 28 kts | 36 kts |  |
| 20250325 | 0100 UTC | 997 hPa | 31 kts | 27 kts | 36 kts |  |
| 20250325 | 0000 UTC | 998 hPa | 32 kts | 28 kts | 36 kts |  |
| 20250324 | 2300 UTC | 997 hPa | 30 kts | 27 kts | 35 kts |  |
| 20250324 | 2200 UTC | 998 hPa | 28 kts | 25 kts | 32 kts |  |
| 20250324 | 2100 UTC | 999 hPa | 31 kts | 28 kts | 35 kts |  |
| 20250324 | 2000 UTC | 1000 hPa | 32 kts | 28 kts | 36 kts |  |
| 20250324 | 1900 UTC | 1000 hPa | 30 kts | 27 kts | 34 kts |  |
| 20250324 | 1500 UTC | 998 hPa | 30 kts | 27 kts | 34 kts |  |
| 20250324 | 1400 UTC | 1000 hPa | 28 kts | 26 kts | 31 kts |  |
| 20250324 | 1300 UTC | 1001 hPa | 27 kts | 25 kts | 30 kts |  |
| 20250324 | 1200 UTC | 1001 hPa | 27 kts | 24 kts | 30 kts |  |
| 20250324 | 1100 UTC | 999 hPa | 28 kts | 25 kts | 31 kts |  |
| 20250324 | 1000 UTC | 999 hPa | 29 kts | 26 kts | 32 kts |  |
| 20250324 | 0900 UTC | 999 hPa | 27 kts | 24 kts | 30 kts |  |
| 20250324 | 0800 UTC | 1001 hPa | 28 kts | 26 kts | 32 kts |  |
| 20250324 | 0700 UTC | 1000 hPa | 29 kts | 26 kts | 33 kts |  |
| 20250324 | 0600 UTC | 1002 hPa | 27 kts | 25 kts | 30 kts |  |
| 20250324 | 0500 UTC | 1001 hPa | 28 kts | 26 kts | 32 kts |  |
| 20250324 | 0400 UTC | 1001 hPa | 30 kts | 27 kts | 34 kts |  |
| 20250324 | 0300 UTC | 1001 hPa | 29 kts | 26 kts | 32 kts |  |
| 20250324 | 0200 UTC | 1001 hPa | 28 kts | 25 kts | 32 kts |  |
| 20250324 | 0100 UTC | 1003 hPa | 28 kts | 25 kts | 31 kts |  |
| 20250324 | 0000 UTC | 1003 hPa | 28 kts | 26 kts | 32 kts |  |
| 20250323 | 2300 UTC | 1003 hPa | 28 kts | 25 kts | 31 kts |  |
| 20250323 | 2200 UTC | 1003 hPa | 28 kts | 26 kts | 32 kts |  |
| 20250323 | 2100 UTC | 1003 hPa | 27 kts | 24 kts | 31 kts |  |
| 20250323 | 2000 UTC | 1002 hPa | 28 kts | 25 kts | 31 kts |  |
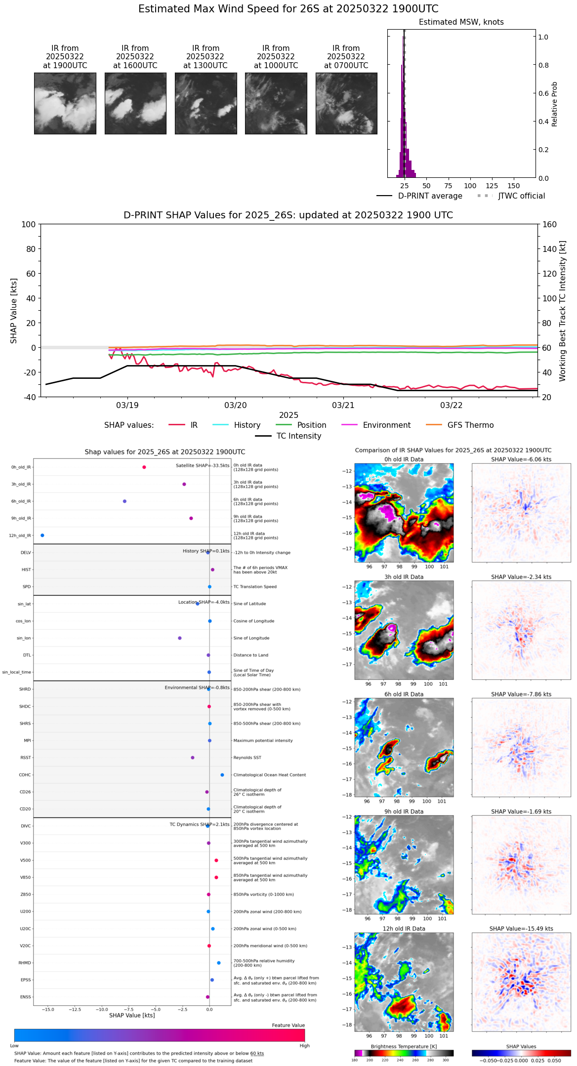
| 20250323 | 1900 UTC | 1004 hPa | 28 kts | 25 kts | 31 kts |  |
| 20250323 | 1500 UTC | 1003 hPa | 27 kts | 24 kts | 30 kts |  |
| 20250323 | 1400 UTC | 1003 hPa | 29 kts | 26 kts | 33 kts |  |
| 20250323 | 1300 UTC | 1003 hPa | 30 kts | 27 kts | 34 kts |  |
| 20250323 | 1200 UTC | 1002 hPa | 30 kts | 27 kts | 33 kts |  |
| 20250323 | 1100 UTC | 1002 hPa | 31 kts | 27 kts | 35 kts |  |
| 20250323 | 1000 UTC | 1001 hPa | 31 kts | 28 kts | 35 kts |  |
| 20250323 | 0900 UTC | 1002 hPa | 31 kts | 28 kts | 35 kts |  |
| 20250323 | 0800 UTC | 1002 hPa | 30 kts | 27 kts | 34 kts |  |
| 20250323 | 0700 UTC | 1002 hPa | 29 kts | 27 kts | 33 kts |  |
| 20250323 | 0600 UTC | 1004 hPa | 27 kts | 25 kts | 30 kts |  |
| 20250323 | 0500 UTC | 1004 hPa | 28 kts | 25 kts | 32 kts |  |
| 20250323 | 0400 UTC | 1003 hPa | 30 kts | 27 kts | 34 kts |  |
| 20250323 | 0300 UTC | 1003 hPa | 26 kts | 24 kts | 29 kts |  |
| 20250323 | 0200 UTC | 1003 hPa | 27 kts | 24 kts | 31 kts |  |
| 20250323 | 0100 UTC | 1004 hPa | 26 kts | 24 kts | 30 kts |  |
| 20250323 | 0000 UTC | 1005 hPa | 26 kts | 23 kts | 29 kts |  |
| 20250322 | 2300 UTC | 1005 hPa | 24 kts | 22 kts | 27 kts |  |
| 20250322 | 2200 UTC | 1004 hPa | 23 kts | 21 kts | 25 kts |  |
| 20250322 | 2100 UTC | 1005 hPa | 23 kts | 21 kts | 25 kts |  |
| 20250322 | 2000 UTC | 1004 hPa | 23 kts | 21 kts | 25 kts |  |
| 20250322 | 1900 UTC | 1004 hPa | 24 kts | 22 kts | 27 kts |  |
| 20250322 | 1500 UTC | 1004 hPa | 24 kts | 23 kts | 25 kts |  |
| 20250322 | 1400 UTC | 1003 hPa | 25 kts | 23 kts | 27 kts |  |
| 20250322 | 1300 UTC | 1003 hPa | 25 kts | 23 kts | 27 kts |  |
| 20250322 | 1200 UTC | 1003 hPa | 25 kts | 24 kts | 27 kts |  |
| 20250322 | 1100 UTC | 1002 hPa | 25 kts | 23 kts | 27 kts |  |
| 20250322 | 1000 UTC | 1002 hPa | 25 kts | 23 kts | 27 kts |  |
| 20250322 | 0900 UTC | 1003 hPa | 23 kts | 21 kts | 25 kts |  |
| 20250322 | 0800 UTC | 1003 hPa | 23 kts | 22 kts | 25 kts |  |
| 20250322 | 0700 UTC | 1004 hPa | 26 kts | 24 kts | 28 kts |  |
| 20250322 | 0600 UTC | 1004 hPa | 24 kts | 22 kts | 26 kts |  |
| 20250322 | 0500 UTC | 1005 hPa | 26 kts | 23 kts | 29 kts |  |
| 20250322 | 0400 UTC | 1006 hPa | 26 kts | 24 kts | 28 kts |  |
| 20250322 | 0300 UTC | 1006 hPa | 25 kts | 23 kts | 27 kts |  |
| 20250322 | 0200 UTC | 1005 hPa | 22 kts | 21 kts | 25 kts |  |
| 20250322 | 0100 UTC | 1006 hPa | 24 kts | 22 kts | 26 kts |  |
| 20250322 | 0000 UTC | 1005 hPa | 24 kts | 22 kts | 27 kts |  |
| 20250321 | 2300 UTC | 1006 hPa | 23 kts | 21 kts | 26 kts |  |
| 20250321 | 2200 UTC | 1006 hPa | 24 kts | 22 kts | 26 kts |  |
| 20250321 | 2100 UTC | 1005 hPa | 25 kts | 23 kts | 28 kts |  |
| 20250321 | 2000 UTC | 1005 hPa | 23 kts | 22 kts | 25 kts |  |
| 20250321 | 1900 UTC | 1005 hPa | 25 kts | 23 kts | 28 kts |  |
| 20250321 | 1700 UTC | 1004 hPa | 23 kts | 22 kts | 26 kts |  |
| 20250321 | 1630 UTC | 1005 hPa | 23 kts | 21 kts | 25 kts |  |
| 20250321 | 1600 UTC | 1005 hPa | 23 kts | 21 kts | 25 kts |  |
| 20250321 | 1530 UTC | 1005 hPa | 23 kts | 21 kts | 25 kts |  |
| 20250321 | 1500 UTC | 1005 hPa | 23 kts | 21 kts | 24 kts |  |
| 20250321 | 1420 UTC | 1005 hPa | 25 kts | 23 kts | 27 kts |  |
| 20250321 | 1400 UTC | 1005 hPa | 24 kts | 23 kts | 26 kts |  |
| 20250321 | 1340 UTC | 1005 hPa | 23 kts | 22 kts | 24 kts |  |
| 20250321 | 1300 UTC | 1005 hPa | 23 kts | 22 kts | 24 kts |  |
| 20250321 | 1230 UTC | 1006 hPa | 23 kts | 22 kts | 24 kts |  |
| 20250321 | 1200 UTC | 1006 hPa | 24 kts | 23 kts | 25 kts |  |
| 20250321 | 1130 UTC | 1005 hPa | 24 kts | 23 kts | 25 kts |  |
| 20250321 | 1110 UTC | 1005 hPa | 24 kts | 23 kts | 26 kts |  |
| 20250321 | 1040 UTC | 1005 hPa | 24 kts | 23 kts | 25 kts |  |
| 20250321 | 1010 UTC | 1005 hPa | 24 kts | 23 kts | 26 kts |  |
| 20250321 | 0930 UTC | 1005 hPa | 24 kts | 23 kts | 26 kts |  |
| 20250321 | 0900 UTC | 1005 hPa | 25 kts | 24 kts | 27 kts |  |
| 20250321 | 0830 UTC | 1005 hPa | 24 kts | 23 kts | 26 kts |  |
| 20250321 | 0800 UTC | 1005 hPa | 24 kts | 23 kts | 26 kts |  |
| 20250321 | 0730 UTC | 1005 hPa | 25 kts | 24 kts | 27 kts |  |
| 20250321 | 0710 UTC | 1005 hPa | 27 kts | 25 kts | 28 kts |  |
| 20250321 | 0630 UTC | 1005 hPa | 24 kts | 23 kts | 25 kts |  |
| 20250321 | 0600 UTC | 1005 hPa | 24 kts | 23 kts | 26 kts |  |
| 20250321 | 0540 UTC | 1005 hPa | 26 kts | 24 kts | 27 kts |  |
| 20250321 | 0500 UTC | 1005 hPa | 25 kts | 24 kts | 27 kts |  |
| 20250321 | 0430 UTC | 1005 hPa | 25 kts | 24 kts | 27 kts |  |
| 20250321 | 0410 UTC | 1005 hPa | 26 kts | 24 kts | 27 kts |  |
| 20250321 | 0330 UTC | 1004 hPa | 25 kts | 23 kts | 27 kts |  |
| 20250321 | 0310 UTC | 1004 hPa | 25 kts | 24 kts | 27 kts |  |
| 20250321 | 0220 UTC | 1005 hPa | 26 kts | 24 kts | 28 kts |  |
| 20250321 | 0210 UTC | 1005 hPa | 25 kts | 24 kts | 27 kts |  |
| 20250321 | 0130 UTC | 1004 hPa | 26 kts | 24 kts | 27 kts |  |
| 20250321 | 0100 UTC | 1004 hPa | 26 kts | 24 kts | 28 kts |  |
| 20250321 | 0030 UTC | 1004 hPa | 26 kts | 24 kts | 28 kts |  |
| 20250321 | 0010 UTC | 1004 hPa | 26 kts | 24 kts | 28 kts |  |
| 20250320 | 2330 UTC | 1004 hPa | 27 kts | 25 kts | 29 kts |  |
| 20250320 | 2300 UTC | 1004 hPa | 26 kts | 24 kts | 28 kts |  |
| 20250320 | 2230 UTC | 1003 hPa | 26 kts | 24 kts | 28 kts |  |
| 20250320 | 2200 UTC | 1003 hPa | 26 kts | 24 kts | 28 kts |  |
| 20250320 | 2130 UTC | 1004 hPa | 27 kts | 25 kts | 29 kts |  |
| 20250320 | 2100 UTC | 1003 hPa | 27 kts | 25 kts | 29 kts |  |
| 20250320 | 2040 UTC | 1003 hPa | 26 kts | 24 kts | 28 kts |  |
| 20250320 | 2000 UTC | 1003 hPa | 25 kts | 24 kts | 27 kts |  |
| 20250320 | 1930 UTC | 1004 hPa | 25 kts | 24 kts | 27 kts |  |
| 20250320 | 1900 UTC | 1004 hPa | 26 kts | 25 kts | 28 kts |  |
| 20250320 | 1830 UTC | 1004 hPa | 26 kts | 24 kts | 28 kts |  |
| 20250320 | 1800 UTC | 1003 hPa | 25 kts | 23 kts | 27 kts |  |
| 20250320 | 1730 UTC | 1003 hPa | 26 kts | 24 kts | 28 kts |  |
| 20250320 | 1700 UTC | 1003 hPa | 27 kts | 24 kts | 29 kts |  |
| 20250320 | 1630 UTC | 1003 hPa | 27 kts | 25 kts | 29 kts |  |
| 20250320 | 1600 UTC | 1002 hPa | 27 kts | 25 kts | 29 kts |  |
| 20250320 | 1530 UTC | 1003 hPa | 27 kts | 25 kts | 29 kts |  |
| 20250320 | 1500 UTC | 1002 hPa | 27 kts | 24 kts | 29 kts |  |
| 20250320 | 1430 UTC | 1002 hPa | 27 kts | 24 kts | 30 kts |  |
| 20250320 | 1410 UTC | 1002 hPa | 29 kts | 26 kts | 32 kts |  |
| 20250320 | 1330 UTC | 1002 hPa | 28 kts | 25 kts | 32 kts |  |
| 20250320 | 1300 UTC | 1002 hPa | 28 kts | 25 kts | 32 kts |  |
| 20250320 | 1230 UTC | 1001 hPa | 30 kts | 27 kts | 34 kts |  |
| 20250320 | 1200 UTC | 999 hPa | 31 kts | 28 kts | 35 kts |  |
| 20250320 | 1130 UTC | 1000 hPa | 32 kts | 28 kts | 37 kts |  |
| 20250320 | 1100 UTC | 998 hPa | 32 kts | 28 kts | 36 kts |  |
| 20250320 | 1030 UTC | 998 hPa | 32 kts | 29 kts | 37 kts |  |
| 20250320 | 1010 UTC | 998 hPa | 33 kts | 29 kts | 37 kts |  |
| 20250320 | 0940 UTC | 999 hPa | 31 kts | 28 kts | 35 kts |  |
| 20250320 | 0910 UTC | 998 hPa | 32 kts | 28 kts | 36 kts |  |
| 20250320 | 0830 UTC | 996 hPa | 36 kts | 32 kts | 41 kts |  |
| 20250320 | 0800 UTC | 996 hPa | 34 kts | 30 kts | 38 kts |  |
| 20250320 | 0730 UTC | 997 hPa | 33 kts | 29 kts | 38 kts |  |
| 20250320 | 0700 UTC | 998 hPa | 33 kts | 29 kts | 37 kts |  |
| 20250320 | 0630 UTC | 1001 hPa | 33 kts | 29 kts | 37 kts |  |
| 20250320 | 0600 UTC | 1000 hPa | 33 kts | 29 kts | 37 kts |  |
| 20250320 | 0530 UTC | 999 hPa | 33 kts | 29 kts | 37 kts |  |
| 20250320 | 0510 UTC | 999 hPa | 35 kts | 31 kts | 39 kts |  |
| 20250320 | 0430 UTC | 999 hPa | 34 kts | 31 kts | 39 kts |  |
| 20250320 | 0400 UTC | 998 hPa | 37 kts | 33 kts | 42 kts |  |
| 20250320 | 0340 UTC | 998 hPa | 37 kts | 33 kts | 42 kts |  |
| 20250320 | 0300 UTC | 998 hPa | 38 kts | 34 kts | 43 kts |  |
| 20250320 | 0230 UTC | 996 hPa | 37 kts | 32 kts | 42 kts |  |
| 20250320 | 0200 UTC | 996 hPa | 38 kts | 33 kts | 42 kts |  |
| 20250320 | 0140 UTC | 996 hPa | 38 kts | 33 kts | 42 kts |  |
| 20250320 | 0100 UTC | 999 hPa | 36 kts | 32 kts | 41 kts |  |
| 20250320 | 0030 UTC | 998 hPa | 35 kts | 31 kts | 40 kts |  |
| 20250320 | 0000 UTC | 997 hPa | 36 kts | 32 kts | 41 kts |  |
| 20250319 | 2330 UTC | 997 hPa | 35 kts | 31 kts | 40 kts |  |
| 20250319 | 2300 UTC | 997 hPa | 34 kts | 30 kts | 39 kts |  |
| 20250319 | 2230 UTC | 998 hPa | 35 kts | 31 kts | 39 kts |  |
| 20250319 | 2200 UTC | 998 hPa | 33 kts | 30 kts | 38 kts |  |
| 20250319 | 2130 UTC | 997 hPa | 34 kts | 30 kts | 38 kts |  |
| 20250319 | 2100 UTC | 998 hPa | 38 kts | 33 kts | 43 kts |  |
| 20250319 | 2030 UTC | 998 hPa | 38 kts | 33 kts | 43 kts |  |
| 20250319 | 2000 UTC | 997 hPa | 40 kts | 35 kts | 46 kts |  |
| 20250319 | 1930 UTC | 998 hPa | 40 kts | 35 kts | 45 kts |  |
| 20250319 | 1900 UTC | 1000 hPa | 29 kts | 26 kts | 33 kts |  |
| 20250319 | 1830 UTC | 998 hPa | 33 kts | 29 kts | 37 kts |  |
| 20250319 | 1800 UTC | 999 hPa | 33 kts | 29 kts | 37 kts |  |
| 20250319 | 1730 UTC | 999 hPa | 35 kts | 31 kts | 39 kts |  |
| 20250319 | 1700 UTC | 999 hPa | 33 kts | 29 kts | 37 kts |  |
| 20250319 | 1630 UTC | 1000 hPa | 36 kts | 33 kts | 41 kts |  |
| 20250319 | 1600 UTC | 1000 hPa | 36 kts | 32 kts | 40 kts |  |
| 20250319 | 1530 UTC | 1000 hPa | 35 kts | 31 kts | 39 kts |  |
| 20250319 | 1500 UTC | 999 hPa | 36 kts | 32 kts | 40 kts |  |
| 20250319 | 1420 UTC | 998 hPa | 36 kts | 32 kts | 41 kts |  |
| 20250319 | 1330 UTC | 999 hPa | 34 kts | 30 kts | 39 kts |  |
| 20250319 | 1300 UTC | 1001 hPa | 38 kts | 33 kts | 43 kts |  |
| 20250319 | 1240 UTC | 999 hPa | 37 kts | 33 kts | 42 kts |  |
| 20250319 | 1210 UTC | 999 hPa | 34 kts | 30 kts | 38 kts |  |
| 20250319 | 1140 UTC | 997 hPa | 33 kts | 29 kts | 37 kts |  |
| 20250319 | 1110 UTC | 996 hPa | 39 kts | 35 kts | 44 kts |  |
| 20250319 | 1040 UTC | 997 hPa | 39 kts | 34 kts | 43 kts |  |
| 20250319 | 1010 UTC | 997 hPa | 36 kts | 32 kts | 42 kts |  |
| 20250319 | 0940 UTC | 998 hPa | 36 kts | 31 kts | 41 kts |  |
| 20250319 | 0910 UTC | 998 hPa | 36 kts | 32 kts | 41 kts |  |
| 20250319 | 0830 UTC | 995 hPa | 35 kts | 31 kts | 41 kts |  |
| 20250319 | 0800 UTC | 998 hPa | 39 kts | 35 kts | 44 kts |  |
| 20250319 | 0730 UTC | 998 hPa | 37 kts | 33 kts | 42 kts |  |
| 20250319 | 0710 UTC | 997 hPa | 36 kts | 32 kts | 41 kts |  |
| 20250319 | 0640 UTC | 999 hPa | 35 kts | 31 kts | 41 kts |  |
| 20250319 | 0600 UTC | 1000 hPa | 36 kts | 31 kts | 42 kts |  |
| 20250319 | 0530 UTC | 997 hPa | 34 kts | 29 kts | 39 kts |  |
| 20250319 | 0510 UTC | 997 hPa | 35 kts | 30 kts | 39 kts |  |
| 20250319 | 0430 UTC | 997 hPa | 36 kts | 31 kts | 43 kts |  |
| 20250319 | 0400 UTC | 999 hPa | 40 kts | 35 kts | 47 kts |  |
| 20250319 | 0340 UTC | 998 hPa | 42 kts | 37 kts | 49 kts |  |
| 20250319 | 0300 UTC | 997 hPa | 38 kts | 33 kts | 44 kts |  |
| 20250319 | 0230 UTC | 996 hPa | 37 kts | 32 kts | 43 kts |  |
| 20250319 | 0200 UTC | 995 hPa | 36 kts | 32 kts | 42 kts |  |
| 20250319 | 0130 UTC | 995 hPa | 42 kts | 36 kts | 48 kts |  |
| 20250319 | 0100 UTC | 995 hPa | 44 kts | 38 kts | 50 kts |  |
| 20250319 | 0030 UTC | 995 hPa | 40 kts | 34 kts | 46 kts |  |
| 20250319 | 0000 UTC | 993 hPa | 44 kts | 38 kts | 50 kts |  |
| 20250318 | 2330 UTC | 997 hPa | 40 kts | 34 kts | 46 kts |  |
| 20250318 | 2300 UTC | 994 hPa | 42 kts | 36 kts | 48 kts |  |
| 20250318 | 2230 UTC | 991 hPa | 47 kts | 42 kts | 54 kts |  |
| 20250318 | 2200 UTC | 992 hPa | 47 kts | 41 kts | 53 kts |  |
| 20250318 | 2130 UTC | 990 hPa | 48 kts | 42 kts | 54 kts |  |
| 20250318 | 2100 UTC | 992 hPa | 44 kts | 39 kts | 51 kts |  |
| 20250318 | 2030 UTC | 995 hPa | 39 kts | 34 kts | 45 kts |  |
| 20250318 | 2000 UTC | 993 hPa | 43 kts | 37 kts | 49 kts |  |
|