|
Storm: 10W
D-PRINT HISTORY FILE for 2025_10W
| Date | Time | MSLP | Vmax (30th-70th percentile average) | Vmax 25th percentile | Vmax 75th percentile | Image |
| 20250727 | 1700 UTC | 990 hPa | 27 kts | 24 kts | 31 kts |  |
| 20250727 | 1600 UTC | 989 hPa | 28 kts | 25 kts | 32 kts |  |
| 20250727 | 1500 UTC | 992 hPa | 28 kts | 25 kts | 31 kts |  |
| 20250727 | 1400 UTC | 991 hPa | 27 kts | 24 kts | 30 kts |  |
| 20250727 | 1300 UTC | 993 hPa | 24 kts | 22 kts | 26 kts |  |
| 20250727 | 0900 UTC | 993 hPa | 27 kts | 24 kts | 31 kts |  |
| 20250727 | 0800 UTC | 992 hPa | 23 kts | 20 kts | 26 kts |  |
| 20250727 | 0700 UTC | 994 hPa | 25 kts | 22 kts | 29 kts |  |
| 20250727 | 0600 UTC | 993 hPa | 23 kts | 21 kts | 26 kts |  |
| 20250727 | 0500 UTC | 993 hPa | 24 kts | 21 kts | 27 kts |  |
| 20250727 | 0400 UTC | 994 hPa | 25 kts | 23 kts | 29 kts |  |
| 20250727 | 0300 UTC | 994 hPa | 24 kts | 22 kts | 27 kts |  |
| 20250727 | 0200 UTC | 993 hPa | 23 kts | 21 kts | 26 kts |  |
| 20250727 | 0100 UTC | 994 hPa | 24 kts | 22 kts | 28 kts |  |
| 20250727 | 0000 UTC | 993 hPa | 24 kts | 22 kts | 28 kts |  |
| 20250726 | 2300 UTC | 994 hPa | 24 kts | 22 kts | 28 kts |  |
| 20250726 | 2200 UTC | 994 hPa | 23 kts | 21 kts | 25 kts |  |
| 20250726 | 2100 UTC | 993 hPa | 23 kts | 21 kts | 26 kts |  |
| 20250726 | 2000 UTC | 993 hPa | 25 kts | 22 kts | 28 kts |  |
| 20250726 | 1900 UTC | 992 hPa | 24 kts | 21 kts | 27 kts |  |
| 20250726 | 1800 UTC | 993 hPa | 23 kts | 21 kts | 25 kts |  |
| 20250726 | 1700 UTC | 993 hPa | 26 kts | 23 kts | 29 kts |  |
| 20250726 | 1600 UTC | 992 hPa | 24 kts | 22 kts | 26 kts |  |
| 20250726 | 1500 UTC | 993 hPa | 24 kts | 22 kts | 26 kts |  |
| 20250726 | 1400 UTC | 992 hPa | 23 kts | 21 kts | 26 kts |  |
| 20250726 | 1300 UTC | 992 hPa | 24 kts | 22 kts | 26 kts |  |
| 20250726 | 1120 UTC | 993 hPa | 25 kts | 23 kts | 27 kts |  |
| 20250726 | 1110 UTC | 994 hPa | 24 kts | 22 kts | 27 kts |  |
| 20250726 | 1000 UTC | 994 hPa | 24 kts | 22 kts | 26 kts |  |
| 20250726 | 0930 UTC | 994 hPa | 23 kts | 21 kts | 25 kts |  |
| 20250726 | 0900 UTC | 994 hPa | 24 kts | 22 kts | 26 kts |  |
| 20250726 | 0840 UTC | 991 hPa | 26 kts | 23 kts | 30 kts |  |
| 20250726 | 0800 UTC | 993 hPa | 26 kts | 23 kts | 29 kts |  |
| 20250726 | 0740 UTC | 994 hPa | 25 kts | 23 kts | 28 kts |  |
| 20250726 | 0710 UTC | 994 hPa | 23 kts | 22 kts | 26 kts |  |
| 20250726 | 0630 UTC | 994 hPa | 23 kts | 21 kts | 25 kts |  |
| 20250726 | 0610 UTC | 993 hPa | 23 kts | 21 kts | 25 kts |  |
| 20250726 | 0530 UTC | 994 hPa | 24 kts | 22 kts | 27 kts |  |
| 20250726 | 0520 UTC | 994 hPa | 24 kts | 22 kts | 27 kts |  |
| 20250726 | 0510 UTC | 994 hPa | 24 kts | 22 kts | 27 kts |  |
| 20250726 | 0410 UTC | 994 hPa | 24 kts | 22 kts | 26 kts |  |
| 20250726 | 0340 UTC | 994 hPa | 25 kts | 23 kts | 27 kts |  |
| 20250726 | 0310 UTC | 994 hPa | 24 kts | 23 kts | 26 kts |  |
| 20250726 | 0230 UTC | 994 hPa | 24 kts | 23 kts | 26 kts |  |
| 20250726 | 0210 UTC | 994 hPa | 24 kts | 22 kts | 26 kts |  |
| 20250726 | 0130 UTC | 994 hPa | 24 kts | 22 kts | 26 kts |  |
| 20250726 | 0110 UTC | 995 hPa | 25 kts | 23 kts | 27 kts |  |
| 20250726 | 0040 UTC | 995 hPa | 25 kts | 23 kts | 28 kts |  |
| 20250726 | 0020 UTC | 996 hPa | 25 kts | 23 kts | 28 kts |  |
| 20250726 | 0010 UTC | 995 hPa | 26 kts | 24 kts | 28 kts |  |
| 20250725 | 2300 UTC | 995 hPa | 25 kts | 23 kts | 27 kts |  |
| 20250725 | 2230 UTC | 994 hPa | 25 kts | 23 kts | 27 kts |  |
| 20250725 | 2210 UTC | 994 hPa | 24 kts | 23 kts | 26 kts |  |
| 20250725 | 2130 UTC | 995 hPa | 25 kts | 23 kts | 27 kts |  |
| 20250725 | 2100 UTC | 994 hPa | 25 kts | 23 kts | 27 kts |  |
| 20250725 | 2040 UTC | 994 hPa | 24 kts | 22 kts | 26 kts |  |
| 20250725 | 2010 UTC | 994 hPa | 24 kts | 22 kts | 26 kts |  |
| 20250725 | 1940 UTC | 994 hPa | 24 kts | 23 kts | 26 kts |  |
| 20250725 | 1900 UTC | 993 hPa | 25 kts | 23 kts | 27 kts |  |
| 20250725 | 1830 UTC | 994 hPa | 24 kts | 23 kts | 26 kts |  |
| 20250725 | 1800 UTC | 994 hPa | 23 kts | 22 kts | 25 kts |  |
| 20250725 | 1730 UTC | 994 hPa | 22 kts | 21 kts | 23 kts |  |
| 20250725 | 1720 UTC | 994 hPa | 23 kts | 22 kts | 24 kts |  |
| 20250725 | 1710 UTC | 994 hPa | 22 kts | 21 kts | 23 kts |  |
| 20250725 | 1600 UTC | 995 hPa | 22 kts | 21 kts | 24 kts |  |
| 20250725 | 1520 UTC | 995 hPa | 23 kts | 22 kts | 24 kts |  |
| 20250725 | 1500 UTC | 994 hPa | 23 kts | 22 kts | 25 kts |  |
| 20250725 | 1430 UTC | 994 hPa | 23 kts | 22 kts | 25 kts |  |
| 20250725 | 1400 UTC | 994 hPa | 23 kts | 22 kts | 25 kts |  |
| 20250725 | 1330 UTC | 994 hPa | 24 kts | 23 kts | 26 kts |  |
| 20250725 | 1300 UTC | 993 hPa | 25 kts | 23 kts | 27 kts |  |
| 20250725 | 1230 UTC | 994 hPa | 24 kts | 23 kts | 26 kts |  |
| 20250725 | 1200 UTC | 991 hPa | 25 kts | 23 kts | 27 kts |  |
| 20250725 | 1140 UTC | 991 hPa | 25 kts | 23 kts | 28 kts |  |
| 20250725 | 1120 UTC | 991 hPa | 24 kts | 23 kts | 26 kts |  |
| 20250725 | 1110 UTC | 992 hPa | 24 kts | 22 kts | 26 kts |  |
| 20250725 | 1010 UTC | 992 hPa | 26 kts | 24 kts | 28 kts |  |
| 20250725 | 0940 UTC | 992 hPa | 26 kts | 24 kts | 28 kts |  |
| 20250725 | 0910 UTC | 992 hPa | 26 kts | 24 kts | 29 kts |  |
| 20250725 | 0840 UTC | 992 hPa | 26 kts | 23 kts | 29 kts |  |
| 20250725 | 0800 UTC | 991 hPa | 27 kts | 24 kts | 30 kts |  |
| 20250725 | 0730 UTC | 991 hPa | 27 kts | 25 kts | 31 kts |  |
| 20250725 | 0710 UTC | 991 hPa | 28 kts | 25 kts | 31 kts |  |
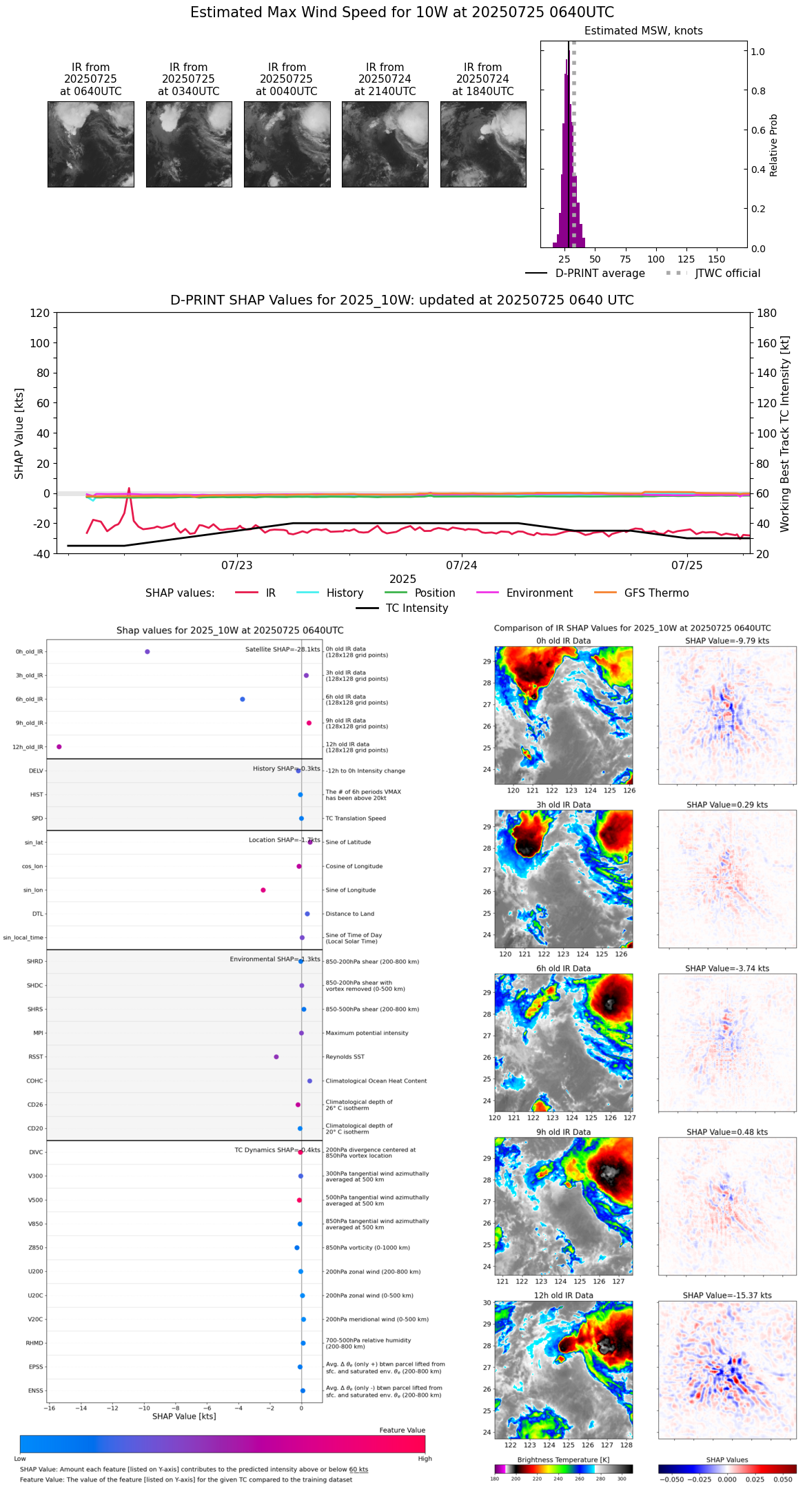
| 20250725 | 0640 UTC | 993 hPa | 28 kts | 26 kts | 31 kts |  |
| 20250725 | 0600 UTC | 993 hPa | 29 kts | 26 kts | 32 kts |  |
| 20250725 | 0540 UTC | 993 hPa | 25 kts | 23 kts | 27 kts |  |
| 20250725 | 0520 UTC | 993 hPa | 29 kts | 26 kts | 32 kts |  |
| 20250725 | 0510 UTC | 993 hPa | 28 kts | 26 kts | 31 kts |  |
| 20250725 | 0410 UTC | 994 hPa | 29 kts | 27 kts | 33 kts |  |
| 20250725 | 0340 UTC | 994 hPa | 29 kts | 26 kts | 32 kts |  |
| 20250725 | 0300 UTC | 994 hPa | 30 kts | 27 kts | 34 kts |  |
| 20250725 | 0230 UTC | 993 hPa | 30 kts | 28 kts | 34 kts |  |
| 20250725 | 0200 UTC | 994 hPa | 30 kts | 27 kts | 33 kts |  |
| 20250725 | 0140 UTC | 993 hPa | 31 kts | 28 kts | 34 kts |  |
| 20250725 | 0100 UTC | 993 hPa | 29 kts | 27 kts | 32 kts |  |
| 20250725 | 0040 UTC | 992 hPa | 31 kts | 28 kts | 35 kts |  |
| 20250725 | 0020 UTC | 992 hPa | 33 kts | 29 kts | 37 kts |  |
| 20250725 | 0000 UTC | 991 hPa | 32 kts | 29 kts | 36 kts |  |
| 20250724 | 2300 UTC | 990 hPa | 31 kts | 28 kts | 35 kts |  |
| 20250724 | 2230 UTC | 991 hPa | 31 kts | 28 kts | 34 kts |  |
| 20250724 | 2200 UTC | 990 hPa | 32 kts | 28 kts | 36 kts |  |
| 20250724 | 2130 UTC | 990 hPa | 30 kts | 27 kts | 33 kts |  |
| 20250724 | 2100 UTC | 990 hPa | 30 kts | 27 kts | 34 kts |  |
| 20250724 | 2030 UTC | 990 hPa | 31 kts | 28 kts | 36 kts |  |
| 20250724 | 2010 UTC | 990 hPa | 31 kts | 27 kts | 35 kts |  |
| 20250724 | 1930 UTC | 990 hPa | 31 kts | 27 kts | 35 kts |  |
| 20250724 | 1910 UTC | 990 hPa | 32 kts | 28 kts | 36 kts |  |
| 20250724 | 1830 UTC | 989 hPa | 32 kts | 28 kts | 37 kts |  |
| 20250724 | 1800 UTC | 991 hPa | 31 kts | 28 kts | 36 kts |  |
| 20250724 | 1730 UTC | 991 hPa | 30 kts | 26 kts | 34 kts |  |
| 20250724 | 1720 UTC | 992 hPa | 31 kts | 27 kts | 35 kts |  |
| 20250724 | 1700 UTC | 992 hPa | 30 kts | 27 kts | 34 kts |  |
| 20250724 | 1600 UTC | 993 hPa | 29 kts | 26 kts | 32 kts |  |
| 20250724 | 1540 UTC | 993 hPa | 27 kts | 24 kts | 31 kts |  |
| 20250724 | 1500 UTC | 993 hPa | 31 kts | 27 kts | 35 kts |  |
| 20250724 | 1420 UTC | 992 hPa | 30 kts | 27 kts | 34 kts |  |
| 20250724 | 1400 UTC | 993 hPa | 30 kts | 27 kts | 34 kts |  |
| 20250724 | 1340 UTC | 994 hPa | 29 kts | 26 kts | 33 kts |  |
| 20250724 | 1310 UTC | 994 hPa | 28 kts | 25 kts | 32 kts |  |
| 20250724 | 1230 UTC | 994 hPa | 30 kts | 27 kts | 34 kts |  |
| 20250724 | 1210 UTC | 993 hPa | 31 kts | 27 kts | 35 kts |  |
| 20250724 | 1130 UTC | 994 hPa | 31 kts | 28 kts | 35 kts |  |
| 20250724 | 1120 UTC | 994 hPa | 31 kts | 28 kts | 35 kts |  |
| 20250724 | 1100 UTC | 994 hPa | 31 kts | 27 kts | 35 kts |  |
| 20250724 | 1000 UTC | 994 hPa | 29 kts | 26 kts | 32 kts |  |
| 20250724 | 0930 UTC | 994 hPa | 28 kts | 26 kts | 31 kts |  |
| 20250724 | 0900 UTC | 994 hPa | 29 kts | 26 kts | 32 kts |  |
| 20250724 | 0830 UTC | 994 hPa | 29 kts | 26 kts | 31 kts |  |
| 20250724 | 0800 UTC | 994 hPa | 30 kts | 27 kts | 33 kts |  |
| 20250724 | 0740 UTC | 994 hPa | 28 kts | 25 kts | 30 kts |  |
| 20250724 | 0700 UTC | 994 hPa | 29 kts | 26 kts | 32 kts |  |
| 20250724 | 0630 UTC | 994 hPa | 30 kts | 27 kts | 33 kts |  |
| 20250724 | 0600 UTC | 993 hPa | 30 kts | 27 kts | 34 kts |  |
| 20250724 | 0530 UTC | 993 hPa | 29 kts | 26 kts | 32 kts |  |
| 20250724 | 0520 UTC | 994 hPa | 28 kts | 25 kts | 31 kts |  |
| 20250724 | 0500 UTC | 994 hPa | 30 kts | 27 kts | 33 kts |  |
| 20250724 | 0410 UTC | 995 hPa | 30 kts | 26 kts | 33 kts |  |
| 20250724 | 0340 UTC | 995 hPa | 28 kts | 25 kts | 31 kts |  |
| 20250724 | 0310 UTC | 995 hPa | 29 kts | 26 kts | 32 kts |  |
| 20250724 | 0230 UTC | 995 hPa | 29 kts | 26 kts | 32 kts |  |
| 20250724 | 0210 UTC | 994 hPa | 29 kts | 26 kts | 32 kts |  |
| 20250724 | 0140 UTC | 994 hPa | 31 kts | 28 kts | 34 kts |  |
| 20250724 | 0110 UTC | 995 hPa | 31 kts | 28 kts | 34 kts |  |
| 20250724 | 0040 UTC | 995 hPa | 31 kts | 28 kts | 35 kts |  |
| 20250724 | 0020 UTC | 995 hPa | 30 kts | 27 kts | 34 kts |  |
| 20250724 | 0010 UTC | 994 hPa | 31 kts | 27 kts | 35 kts |  |
| 20250723 | 2300 UTC | 995 hPa | 32 kts | 29 kts | 36 kts |  |
| 20250723 | 2230 UTC | 994 hPa | 30 kts | 27 kts | 34 kts |  |
| 20250723 | 2210 UTC | 994 hPa | 31 kts | 28 kts | 34 kts |  |
| 20250723 | 2130 UTC | 994 hPa | 32 kts | 28 kts | 36 kts |  |
| 20250723 | 2100 UTC | 995 hPa | 31 kts | 28 kts | 34 kts |  |
| 20250723 | 2040 UTC | 992 hPa | 31 kts | 28 kts | 35 kts |  |
| 20250723 | 2000 UTC | 994 hPa | 30 kts | 27 kts | 33 kts |  |
| 20250723 | 1930 UTC | 993 hPa | 32 kts | 29 kts | 35 kts |  |
| 20250723 | 1900 UTC | 993 hPa | 29 kts | 27 kts | 32 kts |  |
| 20250723 | 1830 UTC | 992 hPa | 32 kts | 28 kts | 36 kts |  |
| 20250723 | 1800 UTC | 994 hPa | 31 kts | 28 kts | 35 kts |  |
| 20250723 | 1730 UTC | 996 hPa | 30 kts | 26 kts | 33 kts |  |
| 20250723 | 1720 UTC | 996 hPa | 29 kts | 26 kts | 32 kts |  |
| 20250723 | 1700 UTC | 996 hPa | 28 kts | 25 kts | 31 kts |  |
| 20250723 | 1600 UTC | 996 hPa | 27 kts | 24 kts | 30 kts |  |
| 20250723 | 1530 UTC | 996 hPa | 28 kts | 25 kts | 32 kts |  |
| 20250723 | 1500 UTC | 996 hPa | 31 kts | 28 kts | 35 kts |  |
| 20250723 | 1420 UTC | 996 hPa | 29 kts | 26 kts | 33 kts |  |
| 20250723 | 1400 UTC | 996 hPa | 28 kts | 25 kts | 31 kts |  |
| 20250723 | 1330 UTC | 995 hPa | 28 kts | 25 kts | 31 kts |  |
| 20250723 | 1300 UTC | 995 hPa | 28 kts | 26 kts | 31 kts |  |
| 20250723 | 1230 UTC | 996 hPa | 30 kts | 27 kts | 33 kts |  |
| 20250723 | 1200 UTC | 997 hPa | 29 kts | 26 kts | 32 kts |  |
| 20250723 | 1130 UTC | 997 hPa | 29 kts | 26 kts | 33 kts |  |
| 20250723 | 1120 UTC | 997 hPa | 29 kts | 26 kts | 32 kts |  |
| 20250723 | 1100 UTC | 997 hPa | 29 kts | 26 kts | 32 kts |  |
| 20250723 | 1000 UTC | 997 hPa | 28 kts | 25 kts | 32 kts |  |
| 20250723 | 0930 UTC | 997 hPa | 30 kts | 27 kts | 34 kts |  |
| 20250723 | 0900 UTC | 997 hPa | 29 kts | 26 kts | 33 kts |  |
| 20250723 | 0830 UTC | 997 hPa | 30 kts | 26 kts | 34 kts |  |
| 20250723 | 0800 UTC | 997 hPa | 29 kts | 26 kts | 33 kts |  |
| 20250723 | 0730 UTC | 996 hPa | 27 kts | 25 kts | 30 kts |  |
| 20250723 | 0700 UTC | 996 hPa | 28 kts | 25 kts | 31 kts |  |
| 20250723 | 0630 UTC | 997 hPa | 27 kts | 25 kts | 30 kts |  |
| 20250723 | 0600 UTC | 997 hPa | 26 kts | 24 kts | 29 kts |  |
| 20250723 | 0530 UTC | 997 hPa | 26 kts | 24 kts | 29 kts |  |
| 20250723 | 0520 UTC | 997 hPa | 28 kts | 25 kts | 32 kts |  |
| 20250723 | 0500 UTC | 996 hPa | 29 kts | 26 kts | 32 kts |  |
| 20250723 | 0400 UTC | 995 hPa | 29 kts | 26 kts | 32 kts |  |
| 20250723 | 0330 UTC | 995 hPa | 29 kts | 26 kts | 32 kts |  |
| 20250723 | 0300 UTC | 995 hPa | 27 kts | 24 kts | 30 kts |  |
| 20250723 | 0220 UTC | 994 hPa | 30 kts | 27 kts | 34 kts |  |
| 20250723 | 0200 UTC | 993 hPa | 31 kts | 27 kts | 35 kts |  |
| 20250723 | 0130 UTC | 994 hPa | 28 kts | 25 kts | 32 kts |  |
| 20250723 | 0100 UTC | 994 hPa | 28 kts | 25 kts | 32 kts |  |
| 20250723 | 0030 UTC | 994 hPa | 30 kts | 26 kts | 33 kts |  |
| 20250723 | 0020 UTC | 994 hPa | 31 kts | 27 kts | 34 kts |  |
| 20250723 | 0000 UTC | 994 hPa | 29 kts | 26 kts | 32 kts |  |
| 20250722 | 2300 UTC | 994 hPa | 28 kts | 25 kts | 32 kts |  |
| 20250722 | 2230 UTC | 995 hPa | 28 kts | 25 kts | 31 kts |  |
| 20250722 | 2210 UTC | 995 hPa | 28 kts | 24 kts | 32 kts |  |
| 20250722 | 2130 UTC | 993 hPa | 31 kts | 28 kts | 35 kts |  |
| 20250722 | 2100 UTC | 994 hPa | 29 kts | 25 kts | 33 kts |  |
| 20250722 | 2020 UTC | 993 hPa | 30 kts | 26 kts | 35 kts |  |
| 20250722 | 2000 UTC | 994 hPa | 30 kts | 26 kts | 35 kts |  |
| 20250722 | 1930 UTC | 996 hPa | 25 kts | 22 kts | 28 kts |  |
| 20250722 | 1900 UTC | 995 hPa | 25 kts | 22 kts | 29 kts |  |
| 20250722 | 1830 UTC | 996 hPa | 28 kts | 24 kts | 32 kts |  |
| 20250722 | 1800 UTC | 1003 hPa | 25 kts | 22 kts | 29 kts |  |
| 20250722 | 1730 UTC | 1001 hPa | 29 kts | 25 kts | 33 kts |  |
| 20250722 | 1720 UTC | 1000 hPa | 31 kts | 27 kts | 37 kts |  |
| 20250722 | 1700 UTC | 1000 hPa | 30 kts | 26 kts | 35 kts |  |
| 20250722 | 1600 UTC | 1002 hPa | 28 kts | 24 kts | 33 kts |  |
| 20250722 | 1530 UTC | 1002 hPa | 29 kts | 25 kts | 34 kts |  |
| 20250722 | 1510 UTC | 1001 hPa | 28 kts | 25 kts | 33 kts |  |
| 20250722 | 1430 UTC | 1001 hPa | 28 kts | 24 kts | 32 kts |  |
| 20250722 | 1400 UTC | 1001 hPa | 27 kts | 24 kts | 32 kts |  |
| 20250722 | 1330 UTC | 1001 hPa | 29 kts | 25 kts | 34 kts |  |
| 20250722 | 1300 UTC | 1001 hPa | 33 kts | 29 kts | 38 kts |  |
| 20250722 | 1230 UTC | 990 hPa | 55 kts | 49 kts | 61 kts |  |
| 20250722 | 1200 UTC | 996 hPa | 39 kts | 34 kts | 44 kts |  |
| 20250722 | 1130 UTC | 999 hPa | 32 kts | 29 kts | 37 kts |  |
| 20250722 | 1120 UTC | 1000 hPa | 31 kts | 28 kts | 35 kts |  |
| 20250722 | 1100 UTC | 1001 hPa | 30 kts | 27 kts | 34 kts |  |
| 20250722 | 1010 UTC | 1001 hPa | 27 kts | 24 kts | 30 kts |  |
| 20250722 | 0930 UTC | 1001 hPa | 33 kts | 29 kts | 37 kts |  |
| 20250722 | 0900 UTC | 1001 hPa | 34 kts | 29 kts | 38 kts |  |
| 20250722 | 0840 UTC | 999 hPa | 31 kts | 26 kts | 36 kts |  |
| 20250722 | 0800 UTC | 1001 hPa | 25 kts | 23 kts | 28 kts |  |
|